Назначение универсального нормирующего преобразователя ОВЕН НПТ-1.Ех
ОВЕН НПТ-1.00.1.1.Ех - это универсальный преобразователь сигналов датчиков температуры расположенных во взрывоопасных зонах в унифицированный сигнал постоянного тока 4...20 мА. Преобразователь предназначен для работы с термопарами и термометрами сопротивления (ГОСТ Р 8.585-2001 и ГОСТ 6651-2009 соответственно). Нормирующий преобразователь ОВЕН НПТ-1.00.1.1.Ех позволяет унифицировать сигналы с различных датчиков температуры, привести их к единому виду – токовая петля «4...20мА», а за счет встроенного барьера искрозащиты защищает датчик от аварийного попадания высокого напряжения, исключает возможность появления искры во взрывоопасной зоне.
Основные функции универсального нормирующего преобразователя ОВЕН НПТ-1.Ех
- Преобразование сигналов термодатчиков в унифицированный сигнал 4...20мА
- Универсальный вход
- Поддержка большинства известных типов термодатчиков (50(100)М, 50(100)П, Cu50(100), Pt50(100), 500(1000)П, Pt500(1000), Н100, ХА(К), ХК(L), ТЖК(J), ТНН(N), ТПП(S), ТПП(R),
- ТПР(В), ТВР(А-1, А-2, А-3), ТМК(Т)
- Высокая точность преобразования – 0.1%
- Высокая разрешающая способность: для ТС – 15 бит; для ТП – 14 бит
- Настройка типа датчика, диапазона преобразования и пр. по интерфейсу USB 2.0
- Допустимый диапазон температур эксплуатации «-40...+85 С»
- Высокая надежность. Соответствие ГОСТ Р 51522-99 по ЭМС, класс А
- встроенный барьер искрозащиты со степенью [Ехic]IIC
- гальваническая развязка входных измерительных цепей, относительно цепей питания и выходных цепей формирования тока.
Посмотреть брошюру в формате PDF
Технические характеристики
Основные технические характеристики
|
Наименование |
Значение |
|
Номинальное напряжение питания |
24 В= |
|
Напряжение питания |
от 12 до 36 В= |
| Потребляемый ток, не более: | |
|
– для рабочего режима |
35 мА |
| – при конфигурировании (питание от USB) | 50 мА |
|
Класс взрывозащиты |
[Ехic]IIC |
|
Класс точности при работе с термометрами сопротивления (ТС) |
0.25% |
|
Класс точности при работе с термоэлектрическими преобразователями (ТП) |
0.5% |
|
Диапазон выходного тока преобразователя |
4...20 мА |
|
Функция преобразования входных сигналов |
линейно возрастающая или убывающая |
|
Нелинейность преобразования, не хуже |
±0,1% |
| Разрядность аналого-цифрового преобразователя, не менее: | |
|
– При работе с термометрами сопротивления |
15 бит |
| – При работе с термопарами | 14 бит |
|
Разрядность ЦАП не менее |
11 бит |
|
Номинальное сопротивление нагрузки (при Uп=24В) |
600 Ом |
|
Максимальное допустимое сопротивление нагрузки (при Uп=36В) |
1200 Ом |
|
Время установления выходного сигнала после скачкообразного изменения входного, не более |
1 с |
|
Время непрерывной работы |
круглосуточно |
|
Интерфейс связи с ПК |
USB2.0 Full Speed |
|
Габаритные размеры |
98×82×22 мм |
|
Масса, не более |
500 г |
|
Средняя наработка на отказ, не менее |
500 000 ч |
|
Средний срок службы, не менее |
12 лет |
|
Параметры искробезопасных цепей |
|
|
Параметр |
Клеммы 10, 11, 12 |
|
Максимальное входное напряжение Ui 0, В, не более |
30 |
|
Максимальный входной ток Ii, мА, не более |
100 |
|
Максимальная внутренняя емкость Ci, мкФ |
0.04 |
|
Максимальная внутренняя индуктивность Li, мГн |
1.0 |
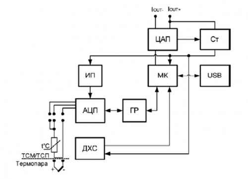
Функциональная схема прибора
![]()
АЦП – аналого-цифровой преобразователь с универсальным измери-тельным входом с цепями искрозащиты;
ДХС – термодатчик (компенсатор холодного спая);
Отключение схемы компенсации осуществляется программно;
ЦАП – цифро-аналоговый преобразователь;
МК – микроконтроллер;
ИП – источник питания с гальванической развязкой;
Ст – стабилизатор напряжения;
ГР – гальваническая развязка;
USB – USB порт.
Схемы подключения
![]()
Клеммные соединители преобразователя и схема подключения датчиков
Комплектность
- Прибор НПТ-1.Ех
- Компакт–диск с ПО
- Паспорт и гарантийный талон
- Руководство по эксплуатации
- Методика поверки (по требованию заказчика)
Примечание - Изготовитель оставляет за собой право внесения дополнений в комплектность изделия.
| Основные | |
|---|---|
| Производитель | ОВЕН |
| Страна производитель | Россия |
| Пользовательские характеристики | |
| Состояние | Новое |
| Тип | НПТ-1.Ех искрозащищенный нормирующий преобразователь на DIN рейку |
- Цена: Цену уточняйте


